CAN COMMUNICATION SYSTEM
System Description
System Diagram

Each control unit passes an electric current to the termination circuits when transmitting CAN communication signal. The termination circuits produce an electrical potential difference between CAN-H and CAN-L. CAN communication system transmits and receives CAN communication signals by the potential difference.
|
Component |
Description |
| Main line | CAN communication line between splices |
| Branch line | CAN communication line between splice and a control unit |
| Splice | A point connecting a branch line with a main line |
| Termination circuit | Refer to LAN-9, "CAN Communication Control Circuit". |
CAN Communication Control Circuit
|
Component |
System description |
| CAN controller | It controls CAN communication signal transmission and reception, error detection, etc. |
| Transceiver IC | It converts digital signal into CAN communication signal, and CAN communication signal into digital signal. |
| Noise filter | It eliminates noise of CAN communication signal. |
| Termination circuit* (Resistance of approx. 120 Ω) | It produces potential difference. |
*: These are the only control units wired with both ends of CAN communication system.
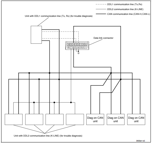
DIAG ON CAN
Description
“Diag on CAN” is a diagnosis using CAN communication instead of previous DDL1 and DDL2 communication lines, between control units and diagnosis unit.
System Diagram


TROUBLE DIAGNOSIS
Condition of Error Detection
DTC (e.g. U1000 and U1001) of CAN communication is indicated on SELF-DIAG RESULTS on CONSULT if a CAN communication signal is not transmitted or received between units for 2 seconds or more.
CAN COMMUNICATION SYSTEM ERROR
WHEN DTC OF CAN COMMUNICATION IS INDICATED EVEN THOUGH CAN COMMUNICATION SYSTEM IS NORMAL
CAUTION: CAN communication system is normal if DTC of CAN communication is indicated on SELF-DIAG RESULTS of CONSULT under the above conditions. Erase the memory of the self-diagnosis of each unit.
Symptom When Error Occurs in CAN Communication System
In CAN communication system, multiple units mutually transmit and receive signals. Each unit cannot transmit and receive signals if any error occurs on CAN communication line. Under this condition, multiple control units related to the root cause malfunction or go into fail-safe mode.
ERROR EXAMPLE
NOTE:
Example: TCM branch line open circuit

|
Unit name |
Symptom |
| ECM | Engine torque limiting is affected, and shift harshness increases. |
| BCM | Reverse warning chime does not sound. |
| EPS control unit | Normal operation. |
| Combination meter |
|
| ABS actuator and electric unit (control unit) | Normal operation. |
| TCM | No impact on operation. |
| IPDM E/R | Normal operation. |
Example: Data link connector branch line open circuit


NOTE:
|
Error |
Difference of symptom |
| Data link connector branch line open circuit | Normal operation. |
| CAN-H, CAN-L harness short-circuit | Most of the units which are connected to the CAN communication system enter fail-safe mode or are deactivated. |
Example: Main Line Between Data Link Connector and ABS Actuator and Electric Unit (Control Unit) Open Circuit

|
Unit name |
Symptom |
| ECM | Engine torque limiting is affected, and shift harshness increases. |
| BCM |
|
| EPS control unit | The steering effort increases. |
| Combination meter |
|
| ABS actuator and electric unit (control unit) | Normal operation. |
| TCM | No impact on operation. |
| IPDM E/R | When the ignition switch is ON,
|
Example: CAN-H, CAN-L Harness Short Circuit

|
Unit name |
Symptom |
| ECM |
|
| BCM |
|
| EPS control unit | The steering effort increases |
| Combination meter |
|
| Combination meter | Normal operation. |
| TCM | No impact on operation. |
| IPDM E/R | When the ignition switch is ON,
|
CAN Diagnosis with CONSULT
CAN diagnosis on CONSULT extracts the root cause by receiving the following information.
Self-Diagnosis
If communication signals cannot be transmitted or received among units communicating via CAN communication line, CAN communication-related DTC is displayed on the CONSULT “Self Diagnostic Result” screen.
NOTE: The following table shows examples of CAN communication-related DTC. For other DTC, refer to the applicable sections.

CAN Diagnostic Support Monitor
MONITOR ITEM (CONSULT)
Example: CAN DIAG SUPPORT MNTR indication

Without PAST

With PAST

MONITOR ITEM (ON-BOARD DIAGNOSIS)
NOTE: For some models, CAN communication diagnosis result is received from the vehicle monitor.
Example: Vehicle Display

How to Use CAN Communication Signal Chart
The CAN communication signal chart lists the signals needed for trouble diagnosis. It is useful for detecting the root cause by finding a signal related to the symptom, and by checking transmission and reception unit.

Precaution
Basic inspectionCAN system (type 4)
MAIN LINE BETWEEN IPDM-E AND DLC CIRCUIT
Diagnosis Procedure
1.CHECK CONNECTOR
Turn the ignition switch OFF.
Disconnect the battery cable from the negative terminal.
Check the following terminals and connectors for damage, bend and
loose connection (connector side
an ...
Active noise cancellation (if so equipped)/Active sound enhancement
NOTE:
To ensure proper operation of the active noise cancellation and active sound enhancement systems:
Do not cover the speakers or woofer.
Do not cover the microphones.
Do not modify or replace speakers, the woofer, or audio-related components such as the amplifier.
Do not add sound-deade ...
Cooling fan
Exploded View
Fan shroud
Fan motor (LH)
Fan motor (RH)
Cooling fan (RH)
Cooling fan (LH)
Front
Removal and Installation
REMOVAL
WARNING:
Do not remove the radiator cap when the engine is hot. Serious burns could occur
from high pressure
engine coolant escap ...