COMPONENT PARTS
Component Parts Location

SYSTEM
CAN COMMUNICATION SYSTEM
CAN COMMUNICATION SYSTEM : System Description
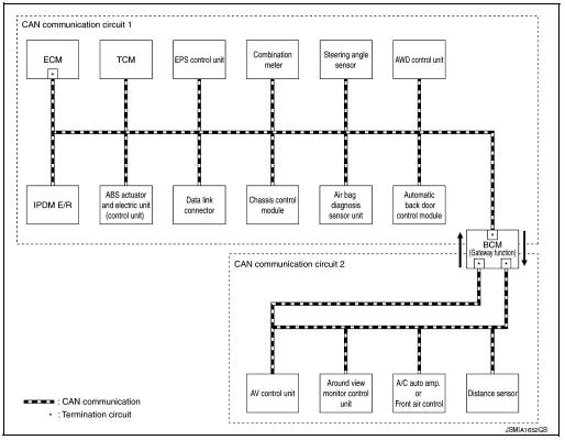
SYSTEM DIAGRAM

DESCRIPTION

CAN Communication Signal Generation

NOTE: A signal with no current passage is called “Recessive” and one with current passage is called “Dominant”.


The Construction of CAN Communication Signal (Message)

|
No. |
Message name |
Description |
| 1 | Start of frame (1 bit) | Start of message. |
| 2 | Arbitration of field (11 bit) | Priorities of message-sending are shown when there is a possibility that multiple messages are sent at the same time. |
| 3 | Control field (6 bit) | Signal quantity in data field is shown. |
| 4 | Data field (0-64 bit) | Actual signal is shown. |
| 5 | CRC field (16 bit) |
|
| 6 | ACK field (2 bit) | The completion of normal reception is sent to the transmitting unit. |
| 7 | End of frame (7 bit) | End of message. |
CAN Communication Line
The CAN communication line is a twisted pair wire consisting of strands of CAN-H 1 and CAN-L 2 and has noise immunity.

NOTE: The CAN communication system has the characteristics of noise-resistant because this system produces digital signals by using the potential difference between the CAN-H line and the CAN-L line and has the twisted pair wire structure.
Since the CAN-H line and the CAN-L line are always adjacent to each other, the same degree of noise occurs, respectively, when a noise 1 occurs. Although the noise changes the voltage, the potential difference 2 between the CAN-H line and the CAN-L line is insensitive to noise. Therefore, noise-resistant signals can be obtained.

CAN Signal Communications
Each control unit of the CAN communication system transmits signals through the CAN communication control circuit included in the control unit and receives only necessary signals from each control unit to perform various kinds of control.


NOTE: The above signal names and signal communications are provided for reference purposes. For CAN communications signals of this vehicle, refer to LAN-32, "CAN COMMUNICATION SYSTEM : CAN Communication Signal Chart".
CAN COMMUNICATION SYSTEM : CAN Communication Control Circuit
CAN communication control circuit is incorporated into the control unit and transmits/receives CAN communication signals.

|
Component |
System description |
| CAN controller | It controls CAN communication signal transmission and reception, error detection, etc. |
| Transceiver IC | It converts digital signal into CAN communication signal, and CAN communication signal into digital signal. |
| Noise filter | It eliminates noise of CAN communication signal. |
| Termination circuit* (Resistance of approx. 120 Ω) | Generates a potential difference between CAN-H and CAN-L. |
*: These are the only control units wired with both ends of CAN communication system.
CAN COMMUNICATION SYSTEM : CAN System Specification Chart
Determine CAN system type from the following specification chart.
NOTE: Refer to LAN-17, "Trouble Diagnosis Procedure" for how to use CAN system specification chart.


×: Applicable
*1: With auto A/C
*2: Without auto A/C
VEHICLE EQUIPMENT IDENTIFICATION INFORMATION
NOTE: Check CAN system type from the vehicle shape and equipment.

CAN COMMUNICATION SYSTEM : CAN Communication Signal Chart
Refer to LAN-16, "How to Use CAN Communication Signal Chart" for how to use CAN communication signal chart.
NOTE: Refer to LAN-22, "Abbreviation List" for the abbreviations of the connecting units.



NOTE: CAN data of the air bag diagnosis sensor unit is not used by usual service work, thus it is omitted.
Precaution
Wiring diagramDiagnosis and repair work flow
Work Flow
NOTE:
“DTC” includes DTC at the 1st trip.
1.OBTAIN INFORMATION ABOUT SYMPTOM
Refer to TM-80, "Diagnostic Work Sheet" and interview the customer to obtain
the malfunction information
(conditions and environment when the malfunction occurred) as much as possible
when t ...
P0841 transmission fluid pressure SEN/SW A
DTC Description
DTC DETECTION LOGIC
DTC
CONSULT screen terms
(Trouble diagnosis content)
DTC detection condition
P0841
FLUID PRESS SEN/SW A
(Transmission Fluid Pressure Sensor/Switch
“A” Circuit Range/Performance)
When all of the following conditions are sa ...
Cleaning interior
Occasionally remove loose dust from the interior
trim, plastic parts and seats using a vacuum
cleaner or soft bristled brush. Wipe the vinyl and
leather surfaces with a clean, soft cloth dampened
in mild soap solution, then wipe clean with a
dry, soft cloth.
Regular care and cleaning is requ ...