CVT CONTROL SYSTEM
CVT CONTROL SYSTEM : System Description
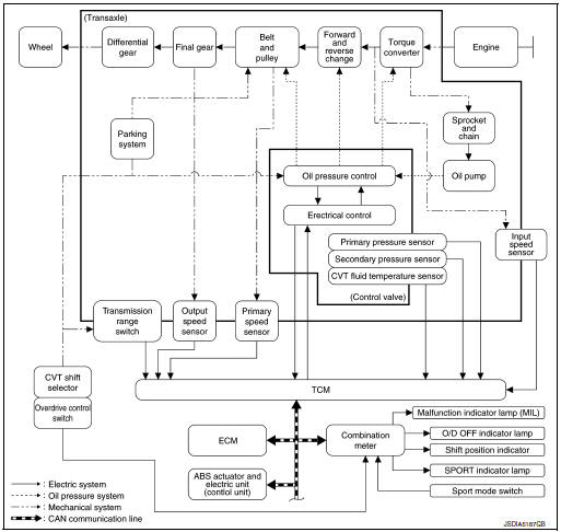
SYSTEM DIAGRAM

MAIN CONTROL CONTENTS OF TCM
| Controls | Reference |
| Line pressure control | TM-36, "LINE PRESSURE CONTROL : System Description" |
| Shift control | TM-37, "SHIFT CONTROL : System Description" |
| Select control | TM-39, "SELECT CONTROL : System Description" |
| Lock-up control | TM-40, "LOCK-UP CONTROL : System Description" |
| Sport mode control | TM-41, "SPORT MODE CONTROL : System Description" |
| Fail-safe | TM-58, "Fail-safe" |
| Self-diagnosis function | TM-47, "CONSULT Function" |
| Communication function with CONSULT | TM-47, "CONSULT Function" |
LIST OF CONTROL ITEMS AND INPUT/OUTPUT

*: If these input/output signals show errors, TCM activates the fail-safe function.
CVT CONTROL SYSTEM : Fail-safe
TCM has a fail-safe mode. The mode functions so that operation can be continued even if the signal circuit of the main electronically controlled input/output parts is damaged.
If the vehicle shows following behaviors including “poor acceleration”, a malfunction of the applicable system is detected by TCM and the vehicle may be in a fail-safe mode. At this time, check the DTC code and perform inspection and repair according to the malfunction diagnosis procedures.
Fail-safe function
| DTC | Vehicle behavior | Conditions of vehicle |
| P062F | Not changed from normal driving | — |
| P0705 |
|
— |
| P0706 |
|
— |
| P0711 |
|
Engine coolant temperature when engine start: Temp. ≥ 10°C (50°F) |
|
Engine coolant temperature when engine start: −35°C (−31°F) ≤ Temp. < 10°C (50°F) | |
|
Engine coolant temperature when engine star: Temp. < −35°C (−31°F) | |
| P0712 |
|
Engine coolant temperature when engine start: Temp. ≥ 10°C (50°F) |
|
Engine coolant temperature when engine start: −35°C (−31°F) ≤ Temp. < 10°C (50°F) | |
|
Engine coolant temperature when engine star: Temp. < −35°C (−31°F) | |
| P0713 |
|
Engine coolant temperature when engine start: Temp. ≥ 10°C (50°F) |
|
Engine coolant temperature when engine start: −35°C (−31°F) ≤ Temp. < 10°C (50°F) | |
|
Engine coolant temperature when engine star: Temp. < −35°C (−31°F) | |
| P0715 |
|
— |
| P0717 |
|
— |
| P0740 |
|
— |
| P0743 |
|
— |
| P0744 |
|
— |
| P0746 |
|
— |
| P0776 |
|
When a malfunction occurs on the low oil pressure side |
|
When a malfunction occurs on the high oil pressure side | |
| P0778 |
|
— |
| P0779 |
|
— |
| P0841 | Not changed from normal driving | — |
| P0847 | Not changed from normal driving | — |
| P0848 | Not changed from normal driving | — |
| P084C | Not changed from normal driving | — |
| P084D | Not changed from normal driving | — |
| P0863 |
|
— |
| P0890 |
|
— |
| P0962 |
|
— |
| P0963 |
|
— |
| P0965 |
|
When a malfunction occurs on the low oil pressure side |
|
When a malfunction occurs on the high oil pressure side | |
| P0966 |
|
— |
| P0967 |
|
— |
| P2765 |
|
— |
| P2813 |
|
When a malfunction occurs on the low oil pressure side |
|
When a malfunction occurs on the high oil pressure side | |
| P2814 | Selector shock is large | — |
| P2815 | Selector shock is large | — |
| U0073 |
|
— |
| U0100 |
|
— |
| U0102 | Not changed from normal driving | — |
| U0140 | Not changed from normal driving | — |
| U0141 | Not changed from normal driving | — |
| U0155 | Not changed from normal driving | — |
| U0300 |
|
— |
| U1000 | Not changed from normal driving | — |
| U110F | Not changed from normal driving | — |
| U1111 | Not changed from normal driving | — |
| U1117 | Not changed from normal driving | — |
CVT CONTROL SYSTEM : Protection Control
The TCM becomes the protection control status temporarily to protect the safety when the safety of TCM and transmission is lost. It automatically returns to the normal status if the safety is secured.
The TCM has the following protection control.
CONTROL FOR WHEEL SPIN
| Control | When a wheel spin is detected, the engine output and gear ratio are
limited and the line pressure is increased.
Limits engine output when a wheel spin occurs in any of right and left drive wheels |
| Vehicle behavior in control | If the accelerator is kept depressing during wheel spin, the engine revolution and vehicle speed are limited to a certain degree. |
| Normal return condition | Wheel spin convergence returns the control to the normal control. |
TORQUE IS REDUCED WHEN DRIVING WITH THE REVERSE GEAR
| Control | Engine output is controlled according to a vehicle speed while reversing the vehicle |
| Vehicle behavior in control | Power performance may be lowered while reversing the vehicle. |
| Normal return condition | Torque returns to normal by positioning the selector lever in a range other than “R” position |
CONTROL WHEN FLUID TEMPERATURE IS HIGH
| Control | When the CVT fluid temperature is high, the gear shift permission maximum revolution and the maximum torque are reduced than usual to prevent increase of the oil temperature. |
| Vehicle behavior in control | Power performance may be lowered, compared to normal control |
| Normal return condition | The control returns to the normal control when CVT fluid temperature is lowered. |
REVERSE PROHIBIT CONTROL
| Control | The reverse brake is controlled to avoid becoming engaged when the selector lever is set in “R” position while driving in forward direction at more than the specified speed. |
| Vehicle behavior in control | If the selector lever is put at “R” position when driving with the forward gear, the gear becomes neutral, not reverse. |
| Normal return condition | The control returns to normal control when the vehicle is driven at low speeds. (The reverse brake becomes engaged.) |
LINE PRESSURE CONTROL
LINE PRESSURE CONTROL : System Description
SYSTEM DIAGRAM

DESCRIPTION
Highly accurate line pressure control and secondary pressure control reduces friction for improvement of fuel economy.
Normal Oil Pressure Control
Appropriate line pressure and secondary pressure suitable for driving condition are determined based on the accelerator pedal position, engine speed, primary pulley (input) speed, secondary pulley (output) speed, vehicle speed, input torque, stop lamp switch signal, transmission range switch signal, lock-up signal, power voltage, target shift ratio, oil temperature, oil pressure, and overdrive control switch signal.
Secondary Pressure Feedback Control
In normal oil pressure control and oil pressure control in shifting, highly accurate secondary pressure is determined by detecting the secondary pressure using an oil pressure sensor and by feedback control.
SHIFT CONTROL
SHIFT CONTROL : System Description
SYSTEM DIAGRAM

DESCRIPTION
To select the gear ratio that can give the driving force to meet driver's intent or vehicle situation, the vehicle driving condition such as vehicle speed or accelerator pedal position is detected and the most appropriate gear ratio is selected and the shifting method before reaching the speed is determined. The information is output to the primary pressure solenoid valve and secondary pressure solenoid valve to control the line pressure input/output to the pulley, to determine the pulley (movable pulley) position and to control the gear position.
Shift Position Function



Hill Climbing And Descending Control
If a downhill is detected with the accelerator pedal is released, the system performs downshift to increase the engine brake force so that vehicle may not be accelerated more than necessary. If a climbing hill is detected, the system improves the acceleration performance in re-acceleration by limiting the gear shift range on the high side.
NOTE: For engine brake control on a downhill, the control can be stopped with CONSULT.

Control In Acceleration
From change of the vehicle speed or accelerator pedal position, the acceleration request level of the driver or driving scene is evaluated. In start or acceleration during driving, the gear shift characteristics with linearity of revolution increase and vehicle speed increase are gained to improve the acceleration feel.

SELECT CONTROL
SELECT CONTROL : System Description
SYSTEM DIAGRAM

DESCRIPTION
Based on accelerator pedal angle, engine speed, primary pulley speed, and the input speed, the optimum operating pressure is set to reduce impact of a selector lever operation while shifting from “N” (“P”) to “D” (“R”) position.
LOCK-UP CONTROL
LOCK-UP CONTROL : System Description
SYSTEM DIAGRAM

DESCRIPTION
Lock-up engagement
In lock-up engagement, the torque converter clutch solenoid valve makes the torque converter clutch control valve locked up to generate the lock-up apply pressure. This pushes the torque converter clutch piston for engagement.
Lock-up release condition
In lock-up release, the torque converter clutch solenoid valve makes the torque converter clutch control valve non-locked up to drain the lock-up apply pressure. This does not engage the torque converter clutch piston.
SPORT MODE CONTROL
SPORT MODE CONTROL : System Description
SYSTEM DIAGRAM

DESCRIPTION
Sport Mode Function
High Gear Ratio Limit

Step Shift

Braking Down Shift

Acceleration Off Ratio Hold
When the vehicle is decelerated (by accelerator pedal OFF) in upper area of double line in below chart, the engine speed shows a characteristic like “A”.
On the other hand, when the vehicle is decelerated (by accelerator pedal OFF) in lower area of double line in below chart, the engine speed shows a characteristic like “B”.

Fail-Safe
If a malfunction occurs in CVT system during SPORT mode ON, SPORT mode indicator extinguishes and the vehicle returns to standard D position driving.
WARNING/INDICATOR/CHIME LIST
WARNING/INDICATOR/CHIME LIST : Warning Lamp/Indicator Lamp
| Name | Design | Arrangement/Function |
| O/D OFF indicator lamp |
|
Regarding the arrangement. Refer to MWI-7, "METER SYSTEM : Design". |
| Regarding the function. Refer to TM-19, "CVT CONTROL SYSTEM : O/D OFF Indicator Lamp". | ||
| Malfunction indicator lamp (MIL) |
![]() |
Regarding the arrangement. Refer to MWI-7, "METER SYSTEM : Design". |
| Regarding the function. Refer to EC-49, "WARNING/INDICATOR/CHIME LIST : Malfunction Indicator Lamp (MIL)". | ||
| Sport mode indicator lamp |
![]() |
Regarding the arrangement. Refer to MWI-7, "METER SYSTEM : Design". |
| Regarding the function. Refer to DMS-4, "SPORT Mode Indicator Lamp". |
Structure and operation
On board diagnostic (OBD) systemRemoval and installation
IPDM E/R (INTELLIGENT POWER DISTRIBUTION MODULE ENGINE
ROOM)
Exploded View
IPDM E/R cover
IPDM E/R
IPDM E/R case
IPDM E/R harness cover A
IPDM E/R harness cover B
Front
Removal and Installation
CAUTION: IPDM E/R integrated relays are not serviceable
parts, do not ...
Throttle valve closed position learning
Description
Throttle Valve Closed Position Learning is a function of ECM to learn the
fully closed position of the throttle
valve by monitoring the throttle position sensor output signal. It must be
performed each time the harness connector
of the electric throttle control actuator or ECM is ...
Basic information
WARNING
Failure to follow the warnings and instructions for proper use of the AEB with Pedestrian Detection system on the Nissan Rogue could result in serious injury or death.
The AEB with Pedestrian Detection system is an assistive feature, not a substitute for the driver's attention or safe dri ...