DIAGNOSIS AND REPAIR WORKFLOW
Work Flow
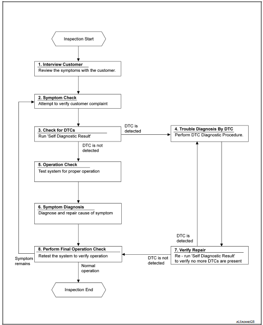
OVERALL SEQUENCE

DETAILED FLOW
1.INTERVIEW CUSTOMER
Interview the customer to obtain as much information as possible about the conditions and environment under which the malfunction occurred.
>> GO TO 2.
2.SYMPTOM CHECK
Verify symptoms.
>> GO TO 3.
3.CHECK FOR DTCS
With CONSULT
Is any DTC detected? YES >> GO TO 4.
NO >> GO TO 5.
4.PERFORM DTC DIAGNOSTIC PROCEDURE
Perform the diagnostic procedure for the detected DTC. Refer to HAC-32, "DTC Inspection Priority Chart".
>> GO TO 7.
5.OPERATION CHECK
Perform the operation check. Refer to HAC-48, "Work Procedure".
>> GO TO 6.
6.SYMPTOM DIAGNOSIS
Check the symptom diagnosis table. Refer to HAC-96, "Diagnosis Chart By Symptom".
>> GO TO 8.
7.VERIFY REPAIR.
With CONSULT
Is any DTC detected? YES >> GO TO 4.
NO >> GO TO 8.
8.PERFORM FINAL OPERATION CHECK
Perform the operation check. Refer to HAC-48, "Work Procedure".
Does it operate normally? YES >> Inspection End.
NO >> GO TO 2.
OPERATION INSPECTION
Work Procedure
DESCRIPTION
The purpose of the operational check is to check that the individual system operates normally.
Conditions : Engine running at normal operating temperature
INSPECTION PROCEDURE
1.CHECK MEMORY FUNCTION
Is the inspection result normal? YES >> GO TO 2.
NO >> Check power and ground circuits for A/C auto amp. Refer to HAC-56, "Diagnosis Procedure".
2.CHECK BLOWER MOTOR SPEED
Is the inspection result normal? YES >> GO TO 3.
NO >> Check blower motor system. Refer to HAC-85, "Diagnosis Procedure".
3.CHECK DISCHARGE AIR (MODE SWITCH AND DEF SWITCH)
NOTE:
Confirm that the A/C compressor clutch is engaged (sound or visual inspection)
and intake door position is at
FRE (
) when the D/F (
) or DEF (
)
is selected.
Is the inspection result normal?
YES >> GO TO 4.
NO >> Check mode door system. Refer to HAC-80, "Diagnosis Procedure".
4.CHECK INTAKE AIR
)
switch. Indicator is turned ON.
)
switch. Indicator is turned ON.NOTE:
Confirm that the A/C compressor clutch is engaged (sound or visual inspection)
and the FRE (
) switch is
pressed when the D/F (
) or DEF (
) is selected.
Is the inspection result normal?
YES >> GO TO 5.
NO >> Check intake door system. Refer to HAC-77, "Diagnosis Procedure".
5.CHECK A/C SWITCH
Confirm that the A/C compressor clutch engages (sound or visual inspection).
Is the inspection result normal? YES >> GO TO 6.
NO >> Check magnet clutch system. Refer to HAC-91, "Diagnosis Procedure".
6.CHECK TEMPERATURE DECREASE
Is the inspection result normal? YES >> GO TO 7.
NO >> Check for insufficient cooling. Refer to HAC-98, "Diagnosis Procedure".
7.CHECK TEMPERATURE INCREASE
Is the inspection result normal? YES >> GO TO 8.
NO >> Check for insufficient heating. Refer to HAC-99, "Diagnosis Procedure".
8.CHECK DUAL MODE FUNCTION
Is the inspection result normal? YES >> GO TO 9.
NO >> Refer to HAC-96, "Diagnosis Chart By Symptom" and perform the appropriate diagnosis.
9.CHECK AUTO MODE
Is the inspection result normal? YES >> Inspection End.
NO >> Refer to HAC-96, "Diagnosis Chart By Symptom" and perform the appropriate diagnosis.
SYSTEM SETTING
Temperature Setting Trimmer
Description
If the temperature felt by the customer is different than the airflow temperature controlled by the temperature setting, the auto amplifier control temperature can be adjusted to compensate for the temperature setting.
How to set
Using CONSULT, perform “TEMP SET CORRECT” in “WORK SUPPORT” of HVAC.

NOTE:
Foot Position Setting Trimmer
DESCRIPTION
In FOOT mode, the air blowing to DEF can change ON/OFF.
HOW TO SET
With CONSULT
Perform the “BLOW SET” of HVAC work support item.

NOTE: When the battery cable is disconnected from the negative terminal or when the battery voltage becomes 10 V or less, the setting of the discharge air mix ratio in FOOT mode may be cancelled.
Inlet Port Memory Function (FRE)
Description
) switch is set to ON
(fresh air intake),
“Perform the memory” or “Do not perform the memory” of the FRE (
) switch ON (fresh air intake) condition
can be selected.
) switch will be ON (fresh
air intake) when turning the ignition
switch to the ON position again.How to set
Using CONSULT, perform “FRE MEMORY SET” in “WORK SUPPORT” of HVAC.

NOTE: When the battery cable is disconnected from the negative terminal or when the battery voltage becomes 10V or less, the setting of the FRE switch memory function may be cancelled.
Inlet Port Memory Function (REC)
Description
) switch is set to ON (recirculation),
“Perform the memory” or “Do not perform the memory” of the REC (
) switch ON (recirculation) condition
can be selected.
) switch will be ON (recirculation) when turning the ignition
switch to the ON position again.How to set
Using CONSULT, perform “REC MEMORY SET” in “WORK SUPPORT” of HVAC.

NOTE: When the battery cable is disconnected from the negative terminal or when the battery voltage becomes 10V or less, the setting of the REC switch memory function may be cancelled.
Target Evaporator Temp Upper Limit
DESCRIPTION
Set the target evaporator temperature upper limit.
HOW TO SET
With CONSULT
Perform the “TARGET EVAPORATOR TEMP UPPER LIMIT SETTING” of HVAC work support item.

DOOR MOTOR STARTING POSITION RESET
Description
NOTE: During reset, DEF switch indicator blinks.
Work Procedure
1.PERFORM DOOR MOTOR STARTING POSITION RESET
With CONSULT
>> Inspection End.
Wiring diagram
DTC/circuit diagnosisEngine compartment
CAUTIONNever use a fuse of a higher or lower
amperage rating than specified on the
fuse box cover. This could damage the
electrical system or cause a fire.
Two types of fuses are used. Type A is used in
the fuse boxes in the engine compartment. Type
B is used in the passe ...
LATCH (Lower Anchors and Tethers for CHildren) System
LATCH system lower anchor locations - bench seat
Your vehicle is equipped with special anchor
points that are used with LATCH system compatible
child restraints. This system may also be
referred to as the ISOFIX or ISOFIX compatible
system. With this system, you do not have to use
a vehicl ...
Periodic maintenance
REAR WHEEL HUB AND HOUSING
Inspection
INSPECTION
Make sure the conditions (looseness, back lash) of each component and
component conditions (wear, damage)
are normal.
WHEEL HUB AND BEARING INSPECTION
Move wheel hub and bearing in the axial direction by hand. Make
sure there is no ...