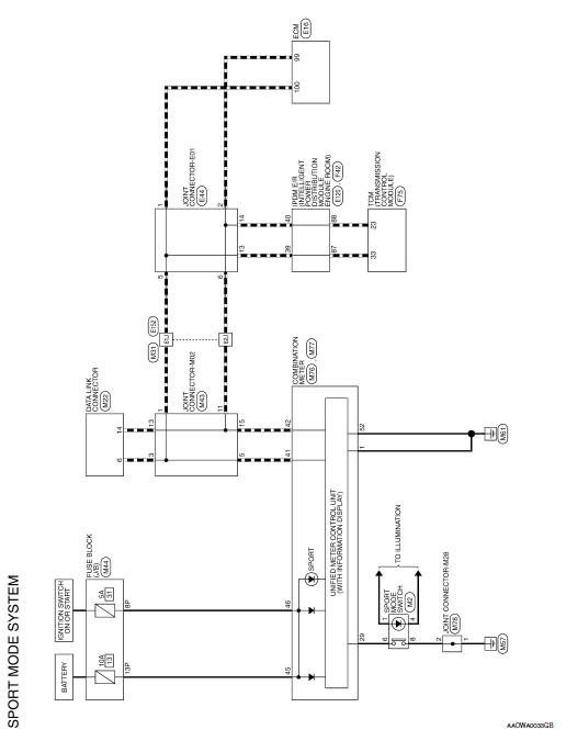
SPORT MODE SYSTEM
Wiring Diagram




ECU diagnosis information
Basic inspectionDiagnosis system (BCM) (without intelligent key system)
COMMON ITEM
COMMON ITEM : CONSULT Function (BCM - COMMON ITEM)
APPLICATION ITEM
CONSULT performs the following functions via CAN communication with BCM.
SYSTEM APPLICATION
BCM can perform the following functions.
BUZZER
BUZZER : CONSULT Function (BCM - BUZZER)
DATA MONITOR
ACTIV ...
Precaution]
Precaution for Supplemental Restraint System (SRS) "AIR BAG" and "SEAT
BELT
PRE-TENSIONER"
The Supplemental Restraint System such as “AIR BAG” and “SEAT BELT PRE-TENSIONER”,
used along
with a front seat belt, helps to reduce the risk or severity of injury to the
...
Power panoramic moonroof (if so equipped)
The moonroof will only operate when the ignition
switch is placed in the ON position. The moonroof
is operational for a period of time, even if the
ignition switch is placed in the ACC (if so
equipped) or OFF position. If the driver’s door or
the front passenger’s door is opened during ...