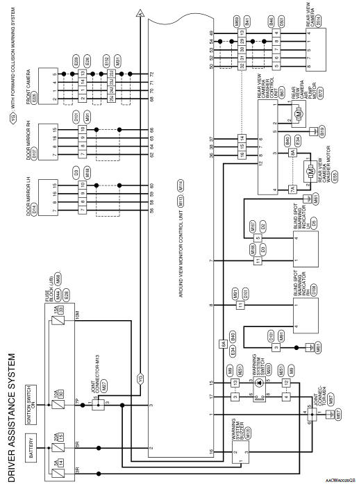
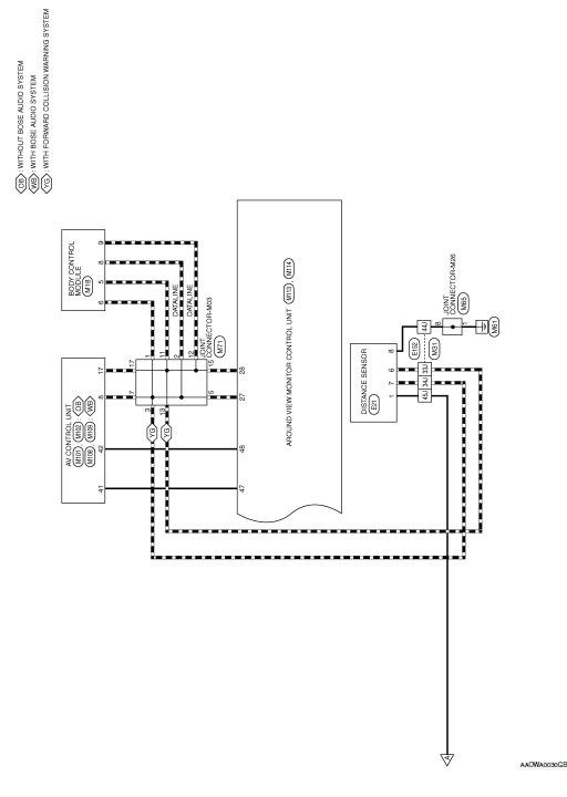
DRIVER ASSISTANCE SYSTEMS
Wiring Diagram











ECU diagnosis information
Basic inspectionPeriodic maintenance
FRONT SUSPENSION ASSEMBLY
Inspection
COMPONENT
Check the conditions (looseness, backlash) of each component. Verify the
component conditions (wear, damage)
are normal.
Ball Joint Axial End Play
Set front wheels in a straight-ahead position.
Move axle side of transverse link, ...
Forward Collision Warning (FCW) system
(if so equipped)
The Forward Collision Warning (FCW) system
will warn the driver by flashing the FCW indicator
light and providing a warning chime when your
vehicle is getting close to the vehicle ahead in the
traveling lane.
The FCW system will function when your vehicle
is driven at speeds of approximately ...
Loading tips
The GVW must not exceed GVWR
or GAWR as specified on the
F.M.V.S.S./C.M.V.S.S. certification
label.
Do not load the front and rear axle to
the GAWR. Doing so will exceed the
GVWR.
WARNING
Properly secure all cargo with
ropes or straps to help prevent it
fro ...