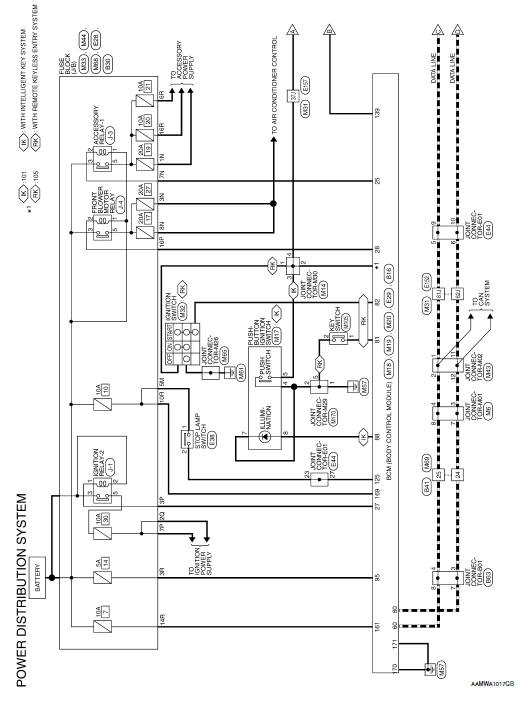
POWER DISTRIBUTION SYSTEM
Wiring Diagram









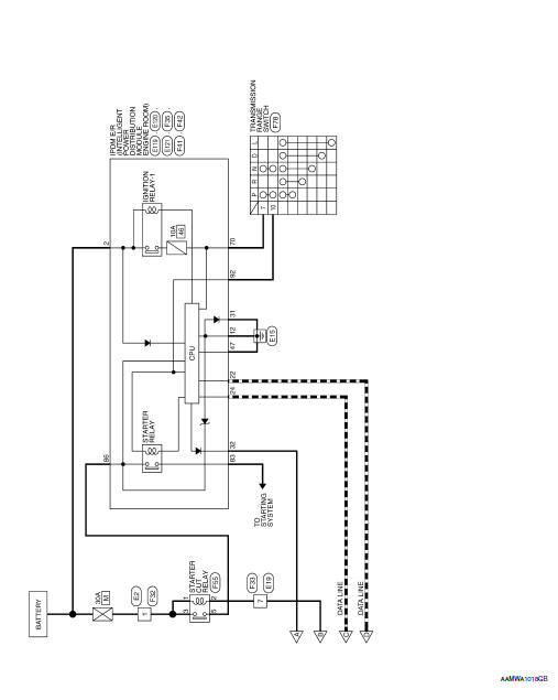
ECU diagnosis information
Basic inspectionECU diagnosis information
CHASSIS CONTROL MODULE
Reference Value
CONSULT DATA MONITOR STANDARD VALUE
NOTE:
The following table includes information (items) inapplicable to this vehicle.
For information (items) applicable
to this vehicle, refer to CONSULT display items.
*: Check tire pressure under ...
P2765 input speed sensor B
DTC Description
DTC DETECTION LOGIC
DTC
CONSULT screen terms
(Trouble diagnosis content)
DTC detection condition
P2765
INPUT SPEED SENSOR B
(Input/Turbine Speed Sensor B Circuit)
When 1 is satisfied and any of 2, 3 or 4 is satisfied and this state
is maintaine ...
Occupant classification system control unit
Removal and Installation
OCCUPANT CLASSIFICATION SYSTEM CONTROL UNIT
WARNING:
Before servicing the SRS, turn ignition switch OFF, disconnect
both battery terminals then wait at
least three minutes.
Do not use air tools or electric tools for servicing.
Removal
Re ...