Nissan Rogue Service Manual: System description
COMPONENT PARTS
Component Parts Location

- View with back door finisher removed
- View with glove box assembly removed
- View with front bumper removed
- View with front bumper removed
- Rear under body LH
- View with luggage rear plate removed
|
No. |
Component |
Function |
| 1 |
Rear view camera |
Refer to DAS-13, "Rear View Camera". |
| 2 |
Side camera RH |
Refer to DAS-14, "Side Cameras". |
| 3 |
Blind spot warning indicator RH |
Refer to DAS-14, "Blind Spot Warning Indicator LH/RH". |
| 4 |
Around View® Monitor control unit |
Refer to DAS-13, "Around View Monitor Control Unit". |
| 5 |
ABS actuator and electric unit (control
unit) |
Transmits the vehicle speed signal (wheel speed) to around view
monitor via CAN communication
Refer to BRC-8, "Component Parts Location" for detailed installation
location. |
| 6 |
Rear washer motor |
Pumps washer fluid to the rear view camera |
| 7 |
Distance sensor |
Refer to DAS-12, "Distance Sensor". |
| 8 |
Front camera |
Refer to DAS-14, "Front Camera". |
| 9 |
ECM |
- Transmits engine speed signal to around view monitor control
unit via CAN communication.
- Refer to EC-14, "Component Parts Location" for detailed
installation location.
|
| 10 |
TCM |
Refer to TM-12, "CVT CONTROL SYSTEM : Component Parts Location" for
detailed installation
location. |
| 11 |
BCM |
Transmits the turn indicator signal, dimmer signal, and back door
switch signal to around
view monitor via CAN communication.
Refer to the following for detailed installation location:
- With Intelligent Key system: BCS-7, "BODY CONTROL SYSTEM :
Component Parts
Location".
- Without Intelligent Key system: BCS-79, "BODY CONTROL
SYSTEM : Component
Parts Location".
|
| 12 |
Blind spot warning indicator LH |
Refer to DAS-14, "Blind Spot Warning Indicator LH/RH". |
| 13 |
Side camera LH |
Refer to DAS-14, "Side Cameras". |
| 14 |
Rear view camera air pump motor |
Refer to DAS-13, "Rear View Camera Air Pump Motor". |
| 15 |
Rear view camera washer control
unit |
Refer to DAS-14, "Rear View Camera Washer Control Unit". |
| 16 |
AV control unit |
Receives the various systems and camera signals via CAN
communication and routes
them to the AV control unit display.
Refer to AV-77, "Component Parts Location" for detailed installation
location. |
| 17 |
Combination meter |
- Description: DAS-13, "Combination Meter".
- Refer to MWI-6, "METER SYSTEM : Component Parts Location"
for detailed installation
location.
|
| 18 |
Steering switch |
Refer to DAS-13, "Steering Switch". |
| 19 |
Warning system switch |
Refer to DAS-15, "Warning System Switch". |
| 20 |
Warning system buzzer |
Refer to DAS-14, "Warning System Buzzer". |
| 21 |
Steering angle sensor |
Transmits the steering angle sensor signal to around view monitor
via CAN communication.
Refer to BRC-8, "Component Parts Location" for detailed installation
location. |
Distance Sensor
- Distance sensor is installed to the back of the front bumper and
detects a vehicle ahead by using millimeter waves.
- Distance sensor detects radar reflected from a vehicle ahead by
irradiating radar forward and calculates a distance from the vehicle
ahead and relative speed, based on the detected signal.
- Distance sensor transmits the presence/absence of vehicle ahead
and the distance from the vehicle to around view monitor control
unit via CAN communication.

Steering Switch
- Steering switches are installed in the steering wheel.
- Settings for driver assistance systems are possible.
- Switch is connected to the combination meter and signals are
transmitted to the around view monitor via CAN communication.

Around View Monitor Control Unit
- The around view monitor control unit is installed behind the glove
box.
- Vehicle width guide lines, predicted course line, vehicle front
guiding
line and vehicle side line, and vehicle icon are displayed and
combined with camera images.

Rear View Camera Air Pump Motor
- Rear view camera air pump motor is installed to the rear left underbody.
- Air pump is activated and generates compressed air when power
is supplied from the rear view camera washer control unit.
- Compressed air jets out from the air nozzle of rear view camera
via
air tube.

Combination Meter
- Displays the system status according to a signal received.
- Operates the buzzer according to the signal from the distance
sensor.
Rear View Camera
- The rear view camera is installed in the back door finisher.
- With the mirror processing function, a mirror image is sent as if
it is
viewed by a rear view mirror.
- Power for the camera is supplied from the around view monitor
control unit, and the image at the rear of the vehicle is sent to the
around view monitor control unit.
- The rear view camera is equipped with a washer nozzle and air
nozzle for cleaning camera. A check valve is installed to the tube
connected to the washer nozzle.

Front Camera
- The front camera is installed in the front grille.
- Power is supplied from the around view monitor control unit.

Rear View Camera Washer Control Unit
- Rear view camera washer control unit is installed under the luggage
rear plate.
- Communicates with around view monitor control unit via serial
communication line.
- Activates air pump an washer pump according to the signal from
around view monitor control unit.

Warning System Buzzer
- Warning system buzzer is installed to the back of the instrument
lower panel LH.
- When a warning buzzer signal is received from the around view
monitor, the buzzer sounds.

Side Cameras
- The side cameras are installed in the door mirrors.
- Power is supplied from the around view monitor control unit.

Blind Spot Warning Indicator LH/RH
- Installed on the front door corner finisher, the blind spot warning
indicator warns the driver by lighting/blinking.
- Receives a blind spot warning indicator operation signal from the
around view monitor control unit.
Warning System Switch
- Installed to the back of the instrument lower panel LH, the warning
system switch is used to activate/deactivate
the driver assistance system.
- Transmits a warning system switch signal to the around view
monitor control unit.
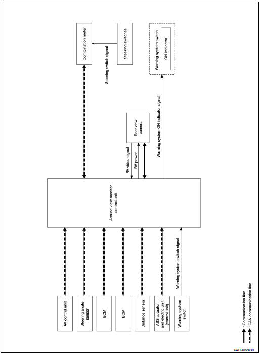
SYSTEM
LDW
LDW : System Description
SYSTEM DIAGRAM

AROUND VIEW MONITOR CONTROL UNIT INPUT/OUTPUT SIGNAL ITEM
Input Signal Item

Output Signal Item

FUNCTION DESCRIPTION
- Lane Departure Warning (LDW) system provides a lane departure
warning function when the vehicle is
driven at speeds of approximately 45 MPH (70 km/h) or more.
- When the vehicle approaches either the left or the right side of
the traveling lane, a warning will sound and
the lane departure warning lamp (orange) on the combination meter will blink
to alert the driver.
- The warning does not occur during turn signal operation (Lane
change side).
- The warning function will stop when the vehicle returns inside of
the lane markers.
EXAMPLE

When the vehicle approaches the right lane marker, the driver is alerted by
the buzzer and the blinking of lane
departure warning lamp (orange).
OPERATION DESCRIPTION
- When the system is turned ON by operating the warning systems
switch, around view monitor control unit
turns ON the LDW ON indicator and the warning systems ON indicator.
- Rear view camera monitors the traveling lane. It transmits the
camera image signal to around view monitor
control unit.
- When judging from a camera image signal that the vehicle is
approaching the lane marker, the around view
monitor control unit controls the following item to alert the driver.
- Activates warning buzzer in the combination meter.
- Around view monitor control unit transmits a meter display signal
to combination meter via CAN communication
and turns ON/OFF the LDW warning.
Operating Condition
- LDW ON indicator: ON
- Warning systems ON indicator: ON
- Vehicle speed: approximately 45 MPH (70 km/h) or more
- Turn indicator signal: After 2 seconds or more from turned OFF
- Back door: Close
- Low washer fluid warning: OFF
NOTE:
- When the LDW system setting on the combination meter is ON.
- After the operating conditions of warning are satisfied, the
warning continues until the vehicle speed reaches
approximately 40 MPH (60 km/h)
- The LDW system may not function properly, depending on the
situation. Refer to DAS-36, "Precautions for
Lane Departure Warning".
Fail-safe Indication


REAR VIEW CAMERA WASHER OPERATION
- When judging that the rear view camera has water droplets, the
around view monitor control unit transmits a
rear view camera washer activation signal or rear view camera air blow
signal to the rear view camera
washer control unit via serial communication.
- When receiving a rear view camera washer signal, the rear view
camera washer control unit simultaneously
activates the rear view camera washer motor to clean the rear view camera by
spraying washer fluid from
the nozzle installed to the rear view camera bracket.
- When receiving a rear view camera air blow signal, the rear view
camera washer control unit activates the
air pump to clean the rear view camera by blowing air from the nozzle
installed to the rear view camera
bracket.
OPERATION CONDITION
- Approximately 20 MPH (30 km/h) or more
- When the around view monitor control unit judges that the rear
view camera has water droplets.
- When the low washer fluid warning is OFF.
NOTE:
The camera is cleaned intermittently by spraying washer fluid and blowing air.
When the around view monitor
control unit judges that dirt on the camera cannot be removed even after
approximately 5 minutes from the
first detection of dirt, the activation of LDW is canceled.
BSW
BSW : System Description
SYSTEM DIAGRAM

CONTROL UNIT INPUT/OUTPUT SIGNAL ITEM
Control unit receives signals via CAN communication. It also detects vehicle
conditions that are necessary for
BSW control.
Input Signal Item

Output Signal Item

FUNCTION DESCRIPTION
- The BSW system can help alert the driver of other vehicles in
adjacent lanes when changing lanes.
- The BSW system uses rear view camera near the rear bumper to
detect vehicles in an adjacent lane.
- The rear view camera can detect vehicles on either side of vehicle
within the detection zone shown as illustrated.
- This detection zone starts from the back of the vehicle and
extends approximately 10 ft. (3.0 m) behind the
rear bumper, and approximately 10 ft. (13.0 m) sideways.
- The BSW system operates above approximately 20 MPH (32 km/h).
- If the rear view camera detects vehicles in the detection zone, the
blind spot warning indicator illuminates.


BSW SYSTEM OPERATION DESCRIPTION
- Control unit enables BSW system.
- The control unit turns on the BSW system when the warning systems
switch is turned ON.
- Rear view camera detects a vehicle in the adjacent lane, and
transmits the vehicle detection signal to control
unit.
- Control unit starts the control as follows, based on a vehicle
detection signal and turn signal transmitted from
BCM via CAN communication:
- Buzzer signal transmission to warning buzzer.
- Around view monitor transmits a blind spot warning indicator
signal LH or RH to the blind spot warning indicator
LH or RH.
Operation Condition of BSW System
control unit performs the control when the following conditions are
satisfied:
- When the warning system switch is turned ON*.
- When the vehicle drives at 20 MPH (32 km/h) or more in the forward
direction.
NOTE:
*: When the BSW system setting on the vehicle information display screen is ON.
- After the operating conditions of warning are satisfied, the
warning continues until the vehicle speed is
reduced below approximately 18 MPH (29 km/h)
- The BSW system may not function properly, depending on the
situation.
BULB CHECK ACTION AND FAIL-SAFE INDICATION

*: Blinking cycle when there is a rear view camera blockage condition or lane
camera unit high temperature
condition

NOTE:
Time shown in the figure is approximate.
FAIL-SAFE INDICATION

REAR VIEW CAMERA WASHER OPERATION
- When judging that the rear view camera has water droplets, the
around view monitor control unit transmits a
rear view camera washer activation signal or rear view camera air blow
signal to the pump control unit via
serial communication.
- When receiving a rear view camera washer activation signal, the
pump control unit simultaneously activates
the washer pump to clean the rear view camera by spraying washer fluid from
the nozzle installed to the rear
view camera bracket.
- When receiving a rear view camera air blow signal, the pump control unit
activates the air pump to clean the
rear view camera by blowing air from the nozzle installed to the rear view
camera bracket.
OPERATION CONDITION
- Approximately 20 MPH (30 km/h) or more
- When the around view monitor control unit judges that the rear
view camera has water droplets.
- When the low washer fluid warning is OFF.
NOTE:
The camera is cleaned intermittently by spraying washer fluid and blowing air.
When the around view monitor
control unit judges that dirt on the camera cannot be removed even after
approximately 5 minutes from the
first detection of dirt, the activation of BSW is canceled.
MOD
MOD : System Description
SYSTEM DIAGRAM

AROUND VIEW MONITOR CONTROL UNIT INPUT/OUTPUT SIGNAL ITEM
Input Signal Item

Output Signal Item

FUNCTION DESCRIPTION
- The Moving Object Detection (MOD) system can help alert the
driver of approaching vehicles or rear objects when the driver is
backing out of a parking space.
- The MOD system comprises of the rear view camera as the main
detection system, which is located on the back door as illustrated.
- The MOD system operates at speeds below 5 MPH (8 km/h)
whenever the vehicle is in R (reverse).

- The MOD system uses the rear view camera to detect approaching
moving objects from either side.

- The MOD system can detect moving objects on either side as
close as rear obstacles of up to approximately 10 feet (3 m).

MOVING OBJECT DETECTION SYSTEM OPERATION DESCRIPTION
- Around view monitor control unit enables Moving Object Detection
system.
- Combination meter turns Moving Object Detection ON indicator lamp
ON/OFF according to the signals from
around view monitor control unit via CAN communication.
- Around view monitor control unit starts the control as follows,
based on a vehicle detection signal.
Operation Condition of Moving Object Detection System
Around view monitor control unit performs the control when the following
conditions are satisfied:
- Moving Object Detection ON indicator: ON
- When the vehicle is moving in R (reverse) at 5 MPH (8 km/h) or
less.
NOTE:
- When the Moving Object Detection system setting on the Vehicle
Information Display is ON.
- Moving Object Detection braking will not operate or will stop
operating and only a warning chime will sound
under the following conditions:
- When driving with a tire that is not within normal tire
conditions (pressure, wear, chain, spare, etc.)
- When the vehicle is equipped with non-original brake parts or
suspension parts.
- Do not use the MOD system when towing a trailer.
- Excessive noise such as the audio system will interfere with
the chime sound, and it may not be heard.
FCW
FCW : System Description
SYSTEM DIAGRAM

AROUND VIEW MONITOR CONTROL UNIT INPUT/OUTPUT SIGNAL ITEM
Input Signal Item

Output Signal Item

DESCRIPTION
- The Forward Collision Warning (FCW) System alerts the driver by a
warning lamp (vehicle ahead detection
indicator) and chime when own vehicle is getting close to the vehicle ahead
in the traveling lane.
- The FCW system will function when own vehicle is driven at speeds
of approximately 10 MPH (15 km/h) and
above.
FUNCTION DESCRIPTION
The distance from the vehicle ahead and a relative speed are calculated by
using the distance sensor signal
transmitted to the combination meter via CAN communication. When judging the
necessity of warning from
the received distance sensor signal, the distance sensor transmits a buzzer
signal and warning signal to the
combination meter via CAN communication.
FCW Operating Condition
- Warning system switch ON)
- Vehicle speed: Approximately 10 MPH (15 km/h) and above.
OPERATION
BSW
BSW : Switch Name and Function

|
No. |
Name |
Function |
|
1 |
Warning systems switch |
Turns BSW system ON/OFF
(When the setting of BSW system on the vehicle information display
setting screen
is ON) |
BSW : System Display and Warning
INDICATOR AND WARNING LAMP

|
No. |
Name |
Function |
| 1 |
Warning systems ON indicator |
Indicates that the LDW system is ON. |
| 2 |
Blind Spot Warning lamp (orange) |
- Turns ON when Blind Spot Warning system is malfunctioning.
- Blinks during the following conditions:
- DTC is detected or system is temporarily disabled.
- When rear view camera blockage is detected.
|
DISPLAY AND WARNING OPERATION


NOTE:
- If vehicle speed exceeds approximately 32 km/h (20 MPH), BSW
function operates until the vehicle speed becomes lower than
approximately 29 km/h (18 MPH).
- Time shown in the figure is approximate.
- Whenever Blind Spot Warning system is turned off, the warning
systems ON indicator remains OFF.
LDW
LDW : Switch Name and Function

|
No. |
Switch name |
Description |
|
1 |
Warning systems switch |
Turns LDW system ON/OFF
(When the setting of LDW system on the vehicle information display
setting screen
is ON) |
LDW : Menu Displayed by Pressing Each Switch
INDICATOR LAMP AND WARNING LAMP

|
No. |
Switch name |
Description |
| 1 |
Warning systems ON indicator |
Indicates that the LDW system is ON |
| 2 |
Lane departure warning lamp |
- Blinks when LDW system is activated
- Turns ON when LDW system has a malfunction
- Blinks when DTC is detected or system is temporarily
disabled
- Blinks when rear view camera blockage is detected
|
DISPLAY AND WARNING

NOTE:
After the operating conditions of warning are satisfied, the warning continues
until the vehicle speed reaches
approximately 60 km/h (40 MPH). Refer to DAS-16, "LDW : System Description".
MOD
MOD : System Display and Warning
|
No. |
Switch name |
Description |
|
1 |
MOD indicator (blue) |
- Turns ON while MOD system is ON.
- Under the following conditions, the MOD indicator (blue)
will blink.
- When the VDC system (except TCS function) or ABS operates.
- When the VDC system is turned off.
|
| MOD warning lamp (orange) |
- Turns ON when MOD system is malfunctioning.
- Blinks under the following conditions:
- When the component temperature reaches high level.
- When rear view camera blockage is detected.
|
DISPLAY AND WARNING OPERATION

FCW
FCW : Switch Name and Function

|
No. |
Switch name |
Description |
| 1 |
Warning systems switch |
Turns FCW system ON/OFF
(When the setting of FCW system in the vehicle information display is
ON) |
| 2 |
FCW system setting screen
(the vehicle information display) |
The setting of FCW system can be switched between ON and OFF |
FCW : Menu Displayed by Pressing Each Switch
DISPLAY AND WARNING LAMP

|
No. |
Switch name |
Description |
| 1 |
Warning systems ON indicator |
Indicates that the FCW system is ON. |
| 2 |
Vehicle ahead detection indicator |
Vehicle ahead detection indicator blinks when the FCW system is
activated. |
SYSTEM CONTROL CONDITION DISPLAY

HANDLING PRECAUTION
Precautions for Forward Collision Warning
- Pedestrians, animals, or obstacles in the roadway.
- Oncoming vehicles
- Crossing vehicles
- The forward collision warning system does not function when a
vehicle ahead is a narrow vehicle, such as a
motorcycle.
- The distance sensor may not detect a vehicle ahead in the
following conditions:
- Snow or heavy rain
- Dirt, ice, snow or other material covering the radar sensor
- Interference by other radar sources
- Snow or road spray from traveling vehicles is splashed
- Driving in a tunnel
- When the distance to the vehicle ahead is too close, the beam of
the radar sensor is obstructed.
- The distance sensor may not detect a second vehicle when driving
on a steep downhill slope or on roads
with sharp curves.
- Excessive noise will interfere with the warning tone sound, and it
may not be heard.
Precautions for Lane Departure Warning
REAR VIEW CAMERA HANDLING
The rear camera unit “1” for the LDW/BSW systems is located above the rear
license plate.
To keep the proper operation of the LDW systems and prevent a system
malfunction, be sure to observe the
following:
- Always keep the camera lens clean. Be careful not to damage the
nozzle of the automatic washer and
blower.
- Do not attach ”license plate accessories” that reflect light.
- Do not strike or damage the areas around the camera unit.

LANE DEPARTURE WARNING (LDW)
- LDW system is only a warning device to inform the driver of a
potential unintended lane departure. It will not
steer the vehicle or prevent loss of control. It is the driver’s
responsibility to stay alert, drive safely, keep the
vehicle in the traveling lane, and be in control of the vehicle at all
times.
- The camera unit may not detect properly under the following
conditions:
- When towing a trailer.
- When strong light enters the camera unit. (For example, direct
sunlight or headlight from the rear.)
- When ambient light changes instantly. (For example, when the
vehicle enters or exits a tunnel or passes
under a bridge.)
- Automatic washer and blower may not be able to secure detection
capability when excessive dirt adheres on
the camera lens.
- Excessive noise (e.g. audio system volume, open vehicle window)
will interfere with the chime sound, and it
may not be heard.
- The camera unit may not be able to detect properly under the
following conditions:
- On roads where there are multiple parallel lane markers; lane
markers that are faded or not painted clearly;
yellow painted lane markers; non-standard lane markers; or lane markers
covered with water, dirt or snow,
etc.
- On roads where the discontinued lane markers are still detectable.
- On roads where there are sharp curves.
- On roads where there are sharply contrasting objects, such as
shadows, snow, water, wheel ruts, seams or
lines remaining after road repairs. (The LDW system could detect these items
as lane markers.)
- On roads where the traveling lane merges or separates.
- When the vehicle's traveling direction does not align with the
lane marker.
- When the road surface is very dark due to scarce ambient light or
impaired tail lamp.
- When driving on a curved road, warning will be late on the outside
of the curve due to the nature of the system.
Precautions for Blind Spot Warning
REAR VIEW CAMERA HANDLING
The rear camera unit (1) for the LDW/BSW systems is located above the rear
license plate.
To keep the proper operation of the LDW systems and prevent a system
malfunction, be sure to observe the
following:
- Always keep the camera lens clean. Be careful not to damage the
nozzle of the automatic washer and
blower.
- Do not attach ”license plate accessories” that reflect light.
- Do not strike or damage the areas around the camera unit.

BLIND SPOT WARNING (BSW)
- BSW system is not a replacement for proper driving procedure and
is not designed to prevent contact with
vehicles or objects. When changing lanes, always use the side and rear
mirrors and turn and look in the
direction you will move to ensure it is safe to change lanes. Never rely
solely on the BSW system.
- The camera unit may not detect properly under the following
conditions:
- When towing a trailer.
- When strong light enters the camera unit. (For example, direct
sunlight or headlight from the rear.)
- When ambient light changes instantly. (For example, when the
vehicle enters or exits a tunnel or passes
under a bridge.)
- Automatic washer and blower may not be able to secure detection
capability when excessive dirt adheres on
the camera lens.
- Excessive noise (e.g. audio system volume, open vehicle window)
will interfere with the chime sound, and it
may not be heard.
- The camera unit may not be able to detect when certain objects are
present such as:
- Pedestrians, bicycles, animals.
- Several types of vehicles such as motorcycles.
- Oncoming vehicles.
- A vehicle approaching rapidly from behind
- A vehicle which your vehicle overtakes rapidly.
- The camera unit may not be able to detect properly when your
vehicle travels beside the middle section of a
vehicle with a long wheelbase (e.g., trailer truck, semi-trailer, tractor).
- The camera unit is designed to ignore most stationary objects,
however objects such as guardrails, walls,
foliage and parked vehicles may occasionally be detected. This is a normal
operating condition.
- The camera unit may detect reflection image of vehicles or
roadside objects that are not actually in the
detection zone, especially when the road is wet.
Precautions for Moving Objects Detection
REAR VIEW CAMERA HANDLING
- The rear view camera is located on the back door.
- Always keep the rear view camera lens clean.
- Do not attach a sticker (including transparent material), install
an accessory or paint work over the camera
lens.
- Do not strike or scratch the lens causing physical damage to the
camera or the surrounding area.
MOVING OBJECT DETECTION
- The Moving Object Detection system is not a replacement for proper
driving procedure and is not designed
to prevent contact with vehicles or objects. When backing up, always look in
the direction driver will move to
ensure it is safe to proceed. Never rely solely on the Moving Object
Detection system.
- Using the Moving Object Detection system under some road or
weather conditions could lead to improper
system operation. Always rely on driver's own steering and braking operation
to avoid accidents.
- The Moving Object Detection system may not provide a warning for
vehicles that pass through the detection
zone quickly.
- Do not use the Moving Object Detection system when towing a
trailer.
- Excessive noise (e.g., audio system volume, open vehicle window)
will interfere with the chime sound, and it
may not be heard.
- The rear view camera may not be able to detect and activate Moving
Object Detection when certain objects
are present such as:
- Pedestrians, bicycles, animals.
- A vehicle passing at a speed greater than approximately 15 MPH
(24km/h).
- Severe weather or road spray conditions may reduce the ability of
the radar to detect other vehicles.
- Do not use the MOD system under the following conditions because
the system may not function properly:
- When driving with a tire that is not within normal tire condition
(example: tire wear, low pressure, spare tire,
chain, non-standard wheels).
- When the vehicle is equipped with non-original brake parts or
suspension parts.
DIAGNOSIS SYSTEM (AROUND VIEW MONITOR CONTROL UNIT)
CONSULT Function
CONSULT FUNCTIONS
CONSULT performs the following functions via communication with the around
view monitor control unit.

ECU IDENTIFICATION
The part number of around view monitor control unit is displayed.
SELF DIAGNOSTIC RESULT
Refer to DAS-47, "DTC Index".
DATA MONITOR

ACTIVE TEST

WORK SUPPORT


CONFIGURATION
Refer to AV-289, "CONFIGURATION (AV CONTROL UNIT) : Description".
CAN DIAG SUPPORT MNTR
Refer to LAN-14, "CAN Diagnostic Support Monitor".
DIAGNOSIS SYSTEM (DISTANCE SENSOR)
CONSULT Function (LASER/RADAR)
APPLICATION ITEMS
CONSULT performs the following functions via CAN communication with Distance
sensor.

SELF DIAGNOSTIC RESULT
Refer to DAS-49, "DTC Index".
DATA MONITOR
NOTE:
The following table includes information (items) inapplicable to this vehicle.
For information (items) applicable
to this vehicle, refer to CONSULT display items.

WORK SUPPORT

Distance sensor alignment
Refer to DAS-72, "Description".
ACTIVE TEST

Special Service Tool
The actual shape of the tools may differ from those illustrated here.
Tool number
(TechMate No.)
Tool name
Description
—
(J-46534)
Trim ...
AROUND VIEW MONITOR CONTROL UNIT
Reference Value
VALUES ON THE DIAGNOSIS TOOL
TERMINAL LAYOUT
PHYSICAL VALUES
DTC Index
DISTANCE SENSOR
Reference Value
VALUES ON THE ...
Other materials:
Foreword
This manual contains maintenance and repair procedure for the 2014
NISSAN ROGUE.
In order to assure your safety and the efficient functioning of the vehicle,
this manual should be read thoroughly. It is especially important that the
PRECAUTIONS in the GI section be completely understood before ...
P0524 engine oil pressure
DTC Description
DTC DETECTION LOGIC
DTC No.
CONSULT screen terms
(Trouble diagnosis content)
DTC detecting condition
P0524
ENGINE OIL PRESSURE
(Engine oil pressure too low)
An EOP sensor signal voltage applied to ECM remains lower than the
specified
value c ...
B14XX air bag diagnosis sensor unit
Description
DTC B1XXX AIR BAG DIAGNOSIS SENSOR UNIT
The air bag diagnosis sensor unit will run self diagnostics when the ignition
switch is turned ON. It has the
potential to set many diagnostic trouble codes which will conform to the B1XXX
format, but will not match any
other SRS diagnostic ...
© 2014-2026 Copyright t32.nirogue.com