INTERIOR ROOM LAMP CONTROL SYSTEM
INTERIOR ROOM LAMP CONTROL SYSTEM : System Description
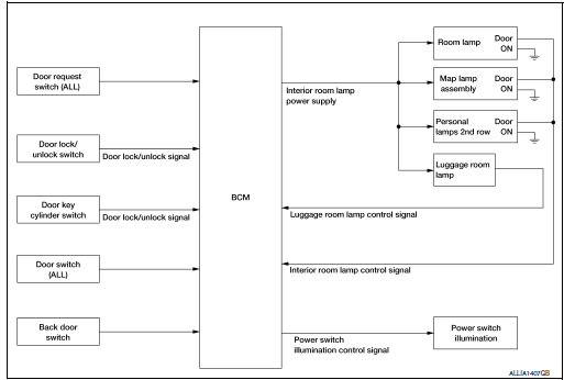
SYSTEM DIAGRAM

OUTLINE
*: Map lamp and room lamp (when map lamp switch and room lamp switch are in DOOR position).
INTERIOR ROOM LAMP TIMER CONTROL
Interior Room Lamp Timer Basic Operation

NOTE: A: Sets the interior room lamp gradual brightening and dimming time.
B: Gradually dims from 100% to 0% and gradually brightens 0% to 100% in 1 second.
NOTE: Each function of interior room lamp timer can be set by CONSULT. Refer to BCS-18, "INT LAMP : CONSULT Function (BCM - INT LAMP)" (with Intelligent Key system) or BCS-89, "INT LAMP : CONSULT Function (BCM - INT LAMP)" (without Intelligent Key system).
Interior Room Lamp ON Operation:
NOTE: The timer restarts if new condition is input during the timer operating time.
Interior Room Lamp OFF Operation: BCM stops the timer in any of the following conditions to turn the interior room lamp OFF.
LUGGAGE ROOM LAMP CONTROL
BCM turns luggage room lamp ON when the following condition is detected:
BCM turns luggage room lamp OFF when the following condition is detected:
POWER SWITCH ILLUMINATION CONTROL
Power Switch Illumination Basic Operation: BCM provides the power supply to turn the power switch illumination ON.
Power Switch Illumination ON Operation BCM turns the power switch illumination ON in the following conditions.
Power Switch Illumination OFF Operation
BCM turns the power switch illumination OFF in any of the following conditions:
INTERIOR ROOM LAMP BATTERY SAVER SYSTEM
INTERIOR ROOM LAMP BATTERY SAVER SYSTEM : System Description
SYSTEM DIAGRAM

OUTLINE
Applicable lamps:
INTERIOR ROOM LAMP BATTERY SAVER FUNCTION
NOTE: Each function of interior room lamp battery saver can be set by CONSULT. Refer to BCS-18, "INT LAMP : CONSULT Function (BCM - INT LAMP)" (with itelligent Key system) or BCS-89, "INT LAMP : CONSULT Function (BCM - INT LAMP)" (without Intelligent Key system).
ILLUMINATION CONTROL SYSTEM
ILLUMINATION CONTROL SYSTEM : System Description
SYSTEM DIAGRAM

OUTLINE
Each illumination lamp is controlled by each function of BCM and IPDM E/R.
Controlled by BCM:
Controlled by IPDM E/R:
Controlled by combination meter:
ILLUMINATION CONTROL
Tail lamp ON condition:
AUTO LIGHT ADJUSTMENT SYSTEM
AUTO LIGHT ADJUSTMENT SYSTEM : System Description
SYSTEM DIAGRAM

OUTLINE
Auto light adjustment system is controlled by each function of BCM, combination meter and AV control unit
Controlled by BCM:
AUTO LIGHT ADJUSTMENT SYSTEM
Description
NOTE: As to dimming/brightening timing, the sensitivity depends on settings. The settings can be changed with CONSULT.
Refer to BCS-19, "HEADLAMP : CONSULT Function (BCM - HEADLAMP)" (with Intelligent Key system) or BCS-90, "HEADLAMP : CONSULT Function (BCM - HEADLAMP)" (without Intelligent Key system).
Component parts
Diagnosis system (BCM) (with intelligent key system)Lumbar support switch
Exploded View
Seat cushion outer finisher
Lumbar support switch
Clip
Pawl
Removal and Installation
REMOVAL
Using a suitable tool release clips and remove seat cushion
outer finisher (1).
: Clip
Disconnect harness connector from lumbar support switch.
...
SRS air bag warning lamp does not turn on
AIR BAG Warning Lamp Does Not Turn On
1.CHECK METER FUSE
Check the 10A fuse [No. 13, located in the fuse block (J/B)].
Is the fuse blown?
YES >> GO TO 2.
NO >> GO TO 3.
2.REPLACE METER FUSE AND CHECK AGAIN
Replace 10A fuse [No. 13, located in the fuse block (J/B)] and turn ign ...
System description
COMPONENT PARTS
Component Parts Location
Instrument lower panel LH
Rear final drive assembly
Rear wheel house outer panel in luggage
room of left side
No.
Component
Function
1
Combination meter
Mainly transmits the following signals to AWD control unit ...