COMPONENT PARTS
Component Parts Location

|
No. |
Component |
Function |
| 1 | Combination meter | Combination meter transmits the vehicle speed signal to BCM via CAN
communication. BCM also receives the vehicle speed signal from ABS actuator and electric unit (control unit) via CAN communication. BCM compares both signals to detect the vehicle speed. Security indicator lamp is located on combination meter. Security indicator lamp blinks when ignition switch is in any position other than ON to warn that NISSAN VEHICLE IMMOBILIZER SYSTEM-NATS [NVIS (NATS)] is on board. Refer to MWI-6, "METER SYSTEM : Component Parts Location". |
| 2 | Push-button ignition switch | Push-button ignition switch has push switch inside which detects that push-button ignition switch is pressed, and then transmits ON/OFF signal to BCM. BCM changes the ignition switch position with the operation of push-button ignition switch. BCM maintains the ignition switch position status while push-button ignition switch is not operated. |
| 3 | NATS antenna amp. | Refer to SEC-8, "NATS Antenna Amp.". |
| 4 | Inside key antenna (instrument center) | Inside key antenna (instrument center) detects whether Intelligent
Key is
inside the vehicle or not, and then transmits the signal to the BCM. Refer to DLK-22, "Inside Key Antenna (Instrument Center)". |
| 5 | Horn | Horn is operated when the panic button on the Intelligent Key is pressed or the alarm is activated. |
| 6 | Hood switch | Hood switch inputs the hood position open/closed to the IPDM E/R. |
| 7 | Transmission range switch | Refer to TM-14, "CVT CONTROL SYSTEM : Transmission Range Switch". |
| 8 | IPDM E/R | Refer to PCS-4, "Component Parts Location". |
| 9 | Stop lamp switch | Refer to BRC-12, "Stop Lamp Switch". |
| 10 | BCM | BCM controls INTELLIGENT KEY SYSTEM (ENGINE START FUNCTION),
NISSAN VEHICLE IMMOBILIZER SYSTEM-NATS [NVIS (NATS)]
and VEHICLE SECURITY SYSTEM. BCM performs the ID verification between BCM and Intelligent Key when the Intelligent Key is carried into the detection area of inside key antenna, and push-button ignition switch is pressed. If the ID verification result is OK, ignition switch operation is available. Then, when the ignition switch is turned ON, BCM performs ID verification between BCM and ECM. If the ID verification result is OK, ECM can start engine. Refer to BCS-7, "BODY CONTROL SYSTEM : Component Parts Location" for detailed installation location. |
| 11 | CVT shift selector | Refer to TM-20, "SHIFT LOCK SYSTEM : Component Parts Location". |
| 12 | Main power window and door lock/unlock switch (Front power window and door lock/ unlock switch RH similar) | Door lock and unlock switch is integrated into the power window main
switch. Door lock and unlock switch transmits door lock/unlock operation signal to BCM. Refer to PWC-7, "Power Window Main Switch". |
| 13 | Outside key antenna LH | Outside key antenna (LH) detects whether Intelligent Key is outside
the
vehicle or not, and then transmits the signal to the BCM. Refer to DLK-23, "Outside Key Antenna (LH)". |
| 14 | Front door lock assembly LH | Door key cylinder switch is integrated into front door lock assembly
(driver
side). Door key cylinder switch detects door LOCK/UNLOCK operation using mechanical key, and then transmits the operation signal to BCM. Refer to DLK-25, "Front Door Lock Assembly (LH)". |
| 15 | Front door switch LH | Door switch detects door open/close condition and then transmits ON/ OFF signal to BCM. |
| 16 | Rear door switch LH (rear door switch RH similar) | Door switch detects door open/close condition and then transmits ON/ OFF signal to BCM. |
| 17 | Outside key antenna RH | Outside key antenna (RH) detects whether Intelligent Key is outside
the
vehicle or not, and then transmits the signal to the BCM. Refer to DLK-23, "Outside Key Antenna (RH)". |
| 18 | Front door switch RH | Door switch detects door open/close condition and then transmits ON/ OFF signal to BCM. |
| 19 | Inside key antenna (console) | Inside key antenna (console) detects whether Intelligent Key is
inside the
vehicle or not, and then transmits the signal to the BCM. Refer to DLK-23, "Inside Key Antenna (Console)". |
| 20 | Back door lock assembly | Back door lock actuator locks/unlocks the back door latch assembly. |
| 21 | Outside key antenna (rear bumper) | Outside key antenna (Rear bumper) detects whether Intelligent Key is
outside
the vehicle or not, and then transmits the signal to the BCM. Refer to DLK-23, "Outside Key Antenna (Rear Bumper)". |
NATS Antenna Amp.
The ID verification is performed between BCM and transponder integrated into Intelligent Key via NATS antenna amp. when Intelligent Key backside is contacted to push-button ignition switch in case that Intelligent Key battery is discharged. If the ID verification result is OK, the operation of ignition switch is available.

Hood Switch
Hood switch 1 detects that hood is open, and then transmits ON/ OFF signal to IPDM E/R. IPDM E/R transmits hood switch signal to BCM via CAN communication. Hood switch is integrated into hood lock assembly LH.

SYSTEM
INTELLIGENT KEY SYSTEM/ENGINE START FUNCTION
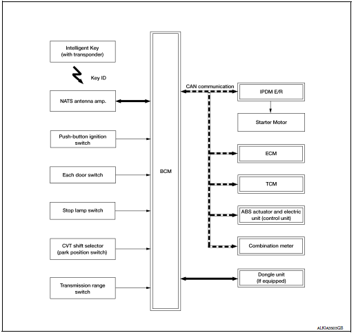
INTELLIGENT KEY SYSTEM/ENGINE START FUNCTION : System Diagram

INTELLIGENT KEY SYSTEM/ENGINE START FUNCTION : System Des
SYSTEM DESCRIPTION
NOTE: The driver should carry the Intelligent Key at all times.
NOTE: Refer to SEC-12, "NISSAN VEHICLE IMMOBILIZER SYSTEM-NATS : System Description" for any functions other than engine start function of Intelligent Key system.
PRECAUTIONS FOR INTELLIGENT KEY SYSTEM
The transponder [the chip for NVIS (NATS) ID verification] is integrated into the Intelligent Key.
In that case, the NVIS (NATS) ID verification can be performed when Intelligent Key backside is contacted to push-button ignition switch. If verification result is OK, engine can be started.
OPERATION WHEN INTELLIGENT KEY IS CARRIED
CAUTION: If a malfunction is detected in the Intelligent Key system, the “KEY” warning lamp in the combination meter illuminates. At that time, the engine cannot be started.
CAUTION: When the Intelligent Key is carried outside of the vehicle (inside key antenna detection area) while the power supply is in the ACC or ON position, even if the engine start condition* is satisfied, the engine cannot be started.
*: For the engine start condition, refer to the table below “POWER SUPPLY POSITION CHANGE TABLE BY PUSH-BUTTON IGNITION SWITCH OPERATION”.
OPERATION RANGE
Engine can be started when Intelligent Key is inside the vehicle. However, sometimes engine may not start when Intelligent Key is on instrument panel or in glove box.
ENGINE START OPERATION WHEN INTELLIGENT KEY IS CONTACTED TO PUSH-BUTTON IGNITION SWITCH
When Intelligent Key battery is discharged, the NVIS (NATS) ID verification between transponder in Intelligent Key and BCM is performed when Intelligent Key backside is contacted to push-button ignition switch. If the verification result is OK, engine can be started.
POWER SUPPLY POSITION CHANGE TABLE BY PUSH-BUTTON IGNITION SWITCH OPERATION
The power supply position changing operation can be performed with the following operations.
NOTE:
Vehicle speed: less than 4 km/h (2.5 MPH)

Vehicle speed: 4 km/h (2.5 MPH) or more

Emergency stop operation
NISSAN VEHICLE IMMOBILIZER SYSTEM-NATS
NISSAN VEHICLE IMMOBILIZER SYSTEM-NATS : System Diagram

NISSAN VEHICLE IMMOBILIZER SYSTEM-NATS : System Description
SYSTEM DESCRIPTION
PRECAUTIONS FOR KEY REGISTRATION
SECURITY INDICATOR LAMP
NOTE: Because security indicator lamp is highly efficient, the battery is barely affected.
ENGINE START OPERATION WHEN INTELLIGENT KEY IS CONTACTED TO PUSH-BUTTON IGNITION SWITCH
*: For the engine start condition, refer to the table “POWER SUPPLY POSITION CHANGE TABLE BY PUSHBUTTON IGNITION SWITCH OPERATION” below.
POWER SUPPLY POSITION CHANGE TABLE BY PUSH-BUTTON IGNITION SWITCH OPERATION
The power supply position changing operation can be performed with the following operations.
NOTE:
Vehicle speed: less than 4 km/h (2.5 MPH)


Vehicle speed: 4 km/h (2.5 MPH) or more

Emergency stop operation
VEHICLE SECURITY SYSTEM
VEHICLE SECURITY SYSTEM : System Diagram

VEHICLE SECURITY SYSTEM : System Description
The priority of the functions are as per the following.

THEFT WARNING ALARM
Operation Flow



NOTE:
DISARMED Phase
The vehicle security system is not set in the DISARMED phase. The vehicle security system stays in this phase while any door is open because it is assumed that the owner is inside or nearby the vehicle. Security indicator lamp blinks every 2.4 seconds.
When the vehicle security system is reset, each phase switches to the DISARMED phase directly.
PRE-ARMED Phase
The PRE-ARMED phase is the transient state between the DISARMED phase and the ARMED phase. This phase is maintained for 30 seconds so that the owner can reset the setting due to a mis-operation. This phase switches to the ARMED phase when vehicle conditions are not changed for 30 seconds. Security indicator lamp illuminates while being in this phase.
To reset the PRE-ARMED phase, refer to the switching condition of No. 10 in the table above
ARMED Phase
The vehicle security system is set and BCM monitors all necessary inputs. If any door or hood is opened without using Intelligent Key, vehicle security system switches to the ALARM phase. Security indicator lamp blinks every 2.4 seconds.
To reset the ARMED phase, refer to the switching condition of No. 11 in the table above.
ALARM Phase
BCM transmits “Theft Warning Horn Request” signal and “High Beam Request” signal intermittently to IPDM E/R via CAN communication. In this phase, horns and headlamps are activated intermittently for approximately 50 seconds to warn that the vehicle is accessed by unauthorized means. ON/OFF timing of horns and headlamps are synchronized. After 50 seconds, the vehicle security system returns to the ARMED phase. At this time, if BCM still detects unauthorized access to the vehicle, the system is switched to the ALARM phase again. This RE-ALARM operation is carried out a maximum of 2 times.
To cancel the ALARM operation, refer to the switching condition of No. 12 in the table above.
NOTE: If a battery terminal is disconnected during the ALARM phase, theft warning alarm stops. But when the battery terminal is reconnected, theft warning alarm is activated again.
PRE-RESET Phase
The PRE-RESET phase is the transient state between each phase and DISARMED phase. If only the condition of hood is not satisfied, the system switches to the PRE-RESET phase. Then, when any condition is changed, the system switches to the DISARMED phase or PRE-ARMED phase.
PANIC ALARM
DIAGNOSIS SYSTEM (BCM)
COMMON ITEM
COMMON ITEM : CONSULT Function (BCM - COMMON ITEM)
APPLICATION ITEM
CONSULT performs the following functions via CAN communication with BCM.

SYSTEM APPLICATION
BCM can perform the following functions.

INTELLIGENT KEY
INTELLIGENT KEY : CONSULT Function (BCM - INTELLIGENT KEY)
SELF DIAGNOSTIC RESULT
Refer to BCS-48, "DTC Index".
DATA MONITOR


ACTIVE TEST

WORK SUPPORT

IMMU
IMMU : CONSULT Function (BCM - IMMU)
SELF DIAGNOSTIC RESULT
Refer to BCS-48, "DTC Index".
DATA MONITOR

ACTIVE TEST

WORK SUPPORT

THEFT ALM
THEFT ALM : CONSULT Function (BCM - THEFT ALM)
DATA MONITOR

ACTIVE TEST

WORK SUPPORT

DIAGNOSIS SYSTEM (IPDM E/R)
CONSULT Function (IPDM E/R)
APPLICATION ITEM
CONSULT performs the following functions via CAN communication with IPDM E/R.

ECU IDENTIFICATION
The IPDM E/R part number is displayed.
SELF DIAGNOSTIC RESULT
Refer to PCS-20, "DTC Index".
DATA MONITOR



ACTIVE TEST

CAN DIAG SUPPORT MNTR
Refer to LAN-14, "CAN Diagnostic Support Monitor".
Precaution
ECU diagnosis informationP0506 ISC system
Description
The ECM controls the engine idle speed to a specified level through the fine
adjustment of the air, which is let
into the intake manifold, by operating the electric throttle control actuator.
The operating of the throttle valve is
varied to allow for optimum control of the engine ...
P0128 thermostat function
DTC Description
DTC DETECTION LOGIC
Engine coolant temperature has not risen enough to open the thermostat even
though the engine has run long
enough.
This is due to a leak in the seal or the thermostat being stuck open.
DTC No.
CONSULT screen terms
(Trouble diagnosis content)
...
Precaution
Precaution for Supplemental Restraint System (SRS) "AIR BAG" and "SEAT
BELT
PRE-TENSIONER"
The Supplemental Restraint System such as “AIR BAG” and “SEAT BELT PRE-TENSIONER”,
used along
with a front seat belt, helps to reduce the risk or severity of injury to the
...